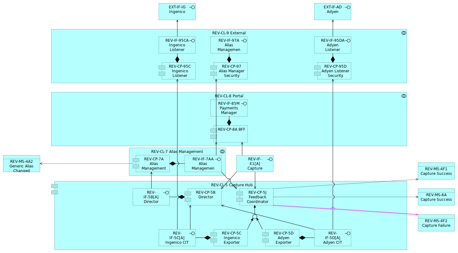
| REV-RG-5C |
|
REV-CL-5 Capture Hub |
REV-CP-5C Ingenico Exporter |
| REV-RG-5D |
|
REV-CL-5 Capture Hub |
REV-CP-5D Adyen Exporter |
| REV-RG-5B |
|
REV-CL-5 Capture Hub |
REV-CP-5B Director |
| REV-RG-5J |
|
REV-CL-5 Capture Hub |
REV-CP-5J Feedback Coordinator |
| REV-RG-5B |
|
REV-CL-5 Capture Hub |
REV-IF-5B[A] Director [Web API] |
| REV-RG-5C |
|
REV-CL-5 Capture Hub |
REV-IF-5C[A] Ingenico CIT [Web API] |
| REV-RG-5D |
|
REV-CL-5 Capture Hub |
REV-IF-5D[A] Adyen CIT [Web API] |
| REV-RT-5C/5J |
|
REV-CP-5C Ingenico Exporter |
REV-JO-5J< |
| REV-RC-5C |
|
REV-CP-5C Ingenico Exporter |
REV-IF-5C[A] Ingenico CIT [Web API] |
| REV-RT-5D/5J |
|
REV-CP-5D Adyen Exporter |
REV-JO-5J< |
| REV-RC-5D |
|
REV-CP-5D Adyen Exporter |
REV-IF-5D[A] Adyen CIT [Web API] |
| |
|
REV-CP-5B Director |
REV-IF-5B[A] Director [Web API] |
| REV-RX-5J/4F1 |
|
REV-CP-5J Feedback Coordinator |
REV-MS-4F1 Capture Success |
| REV-RX-5J/6A |
|
REV-CP-5J Feedback Coordinator |
REV-MS-6A Capture Success |
| REV-RX-5J/4F2 |
|
REV-CP-5J Feedback Coordinator |
REV-MS-4F2 Capture Failure |
| REV-RT-5C,5D,5E,5F,5G,5H,5I/5J |
|
REV-JO-5J< |
REV-CP-5J Feedback Coordinator |
| REV-RS-5BA/7A |
|
REV-IF-5B[A] Director [Web API] |
REV-CP-7A Alias Management |
| REV-RS-5CA/5B |
|
REV-IF-5C[A] Ingenico CIT [Web API] |
REV-CP-5B Director |
| REV-RS-5CA/95C |
|
REV-IF-5C[A] Ingenico CIT [Web API] |
REV-CP-95C Ingenico Listener Security |
| REV-RS-5DA/5B |
|
REV-IF-5D[A] Adyen CIT [Web API] |
REV-CP-5B Director |
| REV-RS-5DA/95D |
|
REV-IF-5D[A] Adyen CIT [Web API] |
REV-CP-95D Adyen Listener Security |
| REV-RG-8A |
|
REV-CL-8 Portal |
REV-CP-8A BFF |
| REV-RG-85M |
|
REV-CL-8 Portal |
REV-IF-85M Payments Manager [Web Page] |
| REV-RC-85M |
|
REV-CP-8A BFF |
REV-IF-85M Payments Manager [Web Page] |
| REV-RS-E1A/5B |
|
REV-IF-E1[A] Capture Reporting [Web API] |
REV-CP-5B Director |
| REV-RS-E1A/5J |
|
REV-IF-E1[A] Capture Reporting [Web API] |
REV-CP-5J Feedback Coordinator |
| REV-RS-E1A/8A |
|
REV-IF-E1[A] Capture Reporting [Web API] |
REV-CP-8A BFF |
| REV-RG-97 |
|
REV-CL-9 External |
REV-CP-97 Alias Manager Security |
| REV-RG-95C |
|
REV-CL-9 External |
REV-CP-95C Ingenico Listener Security |
| REV-RG-95DA |
|
REV-CL-9 External |
REV-IF-95DA Adyen Listener [Web API] |
| REV-RG-95CA |
|
REV-CL-9 External |
REV-IF-95CA Ingenico Listener [Web API] |
| REV-RG-95D |
|
REV-CL-9 External |
REV-CP-95D Adyen Listener Security |
| REV-RG-97A |
|
REV-CL-9 External |
REV-IF-97A Alias Management [Web API] |
| REV-RC-97A |
|
REV-CP-97 Alias Manager Security |
REV-IF-97A Alias Management [Web API] |
| REV-RC-95CA |
|
REV-CP-95C Ingenico Listener Security |
REV-IF-95CA Ingenico Listener [Web API] |
| EXT-RS-95DA/AD |
|
REV-IF-95DA Adyen Listener [Web API] |
EXT-IF-AD Adyen |
| EXT-RS-95CA/IG |
|
REV-IF-95CA Ingenico Listener [Web API] |
EXT-IF-IG Ingenico |
| REV-RC-95DA |
|
REV-CP-95D Adyen Listener Security |
REV-IF-95DA Adyen Listener [Web API] |
| REV-RG-7A |
|
REV-CL-7 Alias Management |
REV-CP-7A Alias Management |
| REV-RC-7A |
|
REV-CL-7 Alias Management |
REV-IF-7AA Alias Management [Web API] |
| REV-RC-7A |
|
REV-CP-7A Alias Management |
REV-IF-7AA Alias Management [Web API] |
| REV-RX-7A/4A2 |
|
REV-CP-7A Alias Management |
REV-MS-4A2 Generic Alias Changed |
| REV-RS-7AA/8A |
|
REV-IF-7AA Alias Management [Web API] |
REV-CP-8A BFF |
| REV-RS-7AA/97A |
|
REV-IF-7AA Alias Management [Web API] |
REV-CP-97 Alias Manager Security |
| REV-RS-7AA/5J |
|
REV-IF-7AA Alias Management [Web API] |
REV-CP-5J Feedback Coordinator |