| |
|
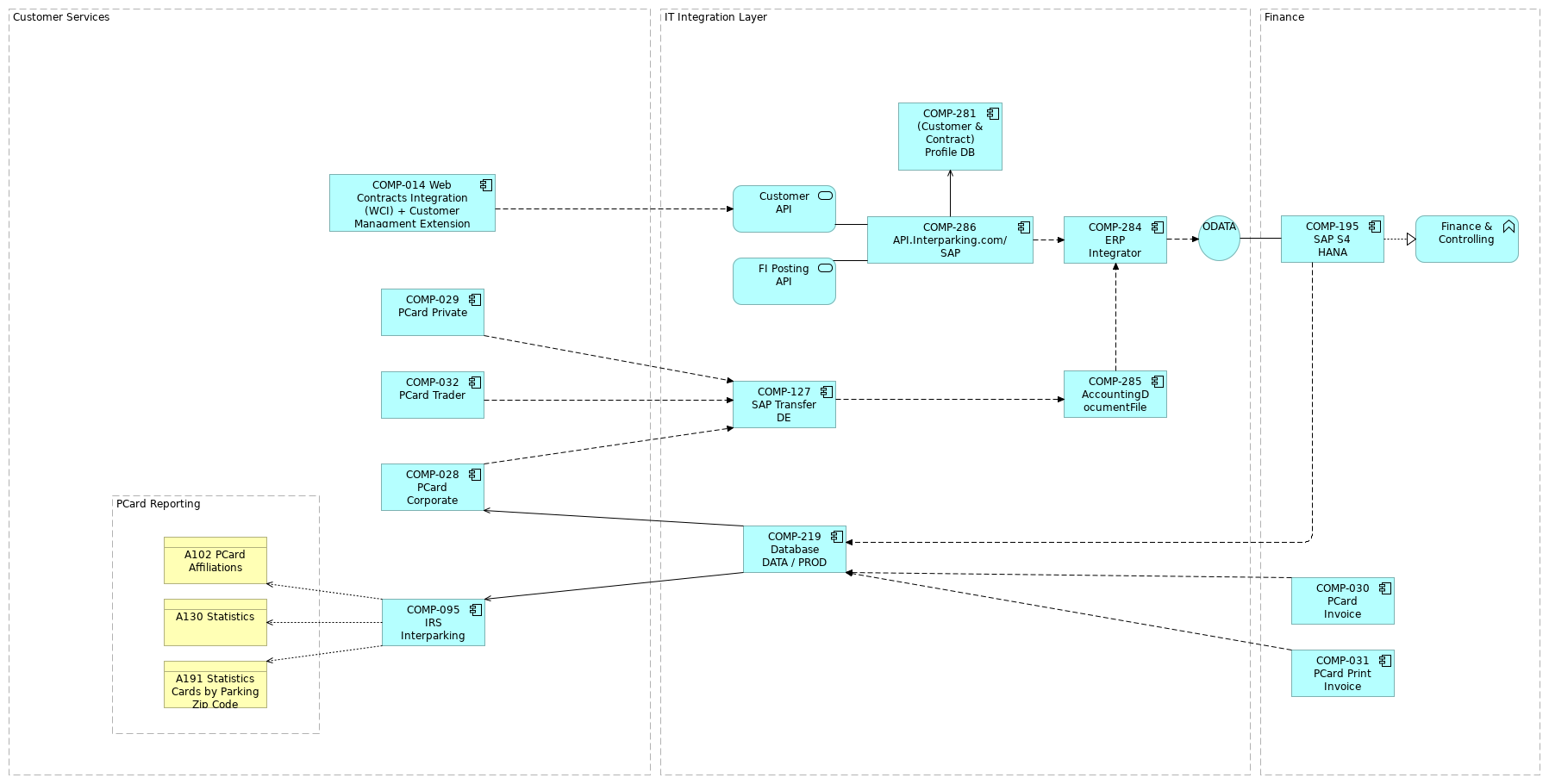
IT Integration Layer |
COMP-285 AccountingDocumentFileReader |
| |
|
IT Integration Layer |
COMP-127 SAP Transfer DE |
| |
|
ODATA |
COMP-195 SAP S4 HANA |
| |
|
COMP-285 AccountingDocumentFileReader |
COMP-284 ERP Integrator |
| |
|
COMP-127 SAP Transfer DE |
COMP-285 AccountingDocumentFileReader |
| |
|
COMP-219 Database DATA / PROD |
COMP-095 IRS Interparking Reporting Services |
| |
|
COMP-219 Database DATA / PROD |
COMP-028 PCard Corporate group |
| |
|
Finance |
COMP-030 PCard Invoice Group |
| |
|
COMP-195 SAP S4 HANA |
COMP-219 Database DATA / PROD |
| |
|
COMP-195 SAP S4 HANA |
Finance & Controlling |
| |
|
COMP-031 PCard Print Invoice |
COMP-219 Database DATA / PROD |
| |
|
COMP-030 PCard Invoice Group |
COMP-219 Database DATA / PROD |
| |
|
Customer Services |
COMP-028 PCard Corporate group |
| |
|
Customer Services |
COMP-014 Web Contracts Integration (WCI) + Customer Managment Extension |
| |
|
COMP-028 PCard Corporate group |
COMP-127 SAP Transfer DE |
| |
|
COMP-014 Web Contracts Integration (WCI) + Customer Managment Extension |
Customer API |
| |
|
COMP-032 PCard Trader |
COMP-127 SAP Transfer DE |
| |
|
COMP-029 PCard Private |
COMP-127 SAP Transfer DE |
| |
|
COMP-095 IRS Interparking Reporting Services |
A130 Statistics |
| |
|
COMP-095 IRS Interparking Reporting Services |
A102 PCard Affiliations |
| |
|
COMP-095 IRS Interparking Reporting Services |
A191 Statistics Cards by Parking Zip Code |
| |
|
FI Posting API |
COMP-286 API.Interparking.com/SAP |
| |
|
COMP-284 ERP Integrator |
ODATA |
| |
|
PCard Reporting |
A130 Statistics |
| |
|
PCard Reporting |
A102 PCard Affiliations |
| |
|
PCard Reporting |
A191 Statistics Cards by Parking Zip Code |
| |
|
COMP-286 API.Interparking.com/SAP |
Customer API |
| |
|
COMP-286 API.Interparking.com/SAP |
COMP-284 ERP Integrator |
| |
|
COMP-286 API.Interparking.com/SAP |
COMP-281 (Customer & Contract) Profile DB |