| |
|
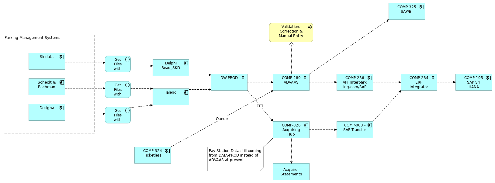
COMP-289 ADVAAS |
COMP-325 SAP/BI |
| |
|
COMP-289 ADVAAS |
COMP-286 API.Interparking.com/SAP |
| |
|
COMP-289 ADVAAS |
Validation, Correction & Manual Entry |
| |
|
COMP-286 API.Interparking.com/SAP |
COMP-284 ERP Integrator |
| |
|
DW-PROD |
COMP-289 ADVAAS |
| EFT |
|
DW-PROD |
COMP-326 Acquiring Hub |
| |
|
Parking Management Systems |
Skidata |
| |
|
Parking Management Systems |
Scheidt & Bachman |
| |
|
Parking Management Systems |
Designa |
| |
|
Skidata |
Get Files with RoboFTP |
| |
|
Scheidt & Bachman |
Get Files with RoboFTP |
| |
|
Designa |
Get Files with RoboFTP |
| |
|
COMP-326 Acquiring Hub |
COMP-003 - SAP Transfer |
| |
|
COMP-326 Acquiring Hub |
Acquirer Statements |
| |
|
COMP-003 - SAP Transfer |
COMP-284 ERP Integrator |
| |
|
COMP-284 ERP Integrator |
COMP-195 SAP S4 HANA |
| |
|
Talend |
DW-PROD |
| |
|
Delphi Read_SKD |
DW-PROD |
| Queue |
|
COMP-324 Ticketless |
COMP-289 ADVAAS |
| |
|
Get Files with RoboFTP |
Delphi Read_SKD |
| |
|
Get Files with RoboFTP |
Talend |
| |
|
Get Files with RoboFTP |
Talend |