| REV-RG-8A |
|
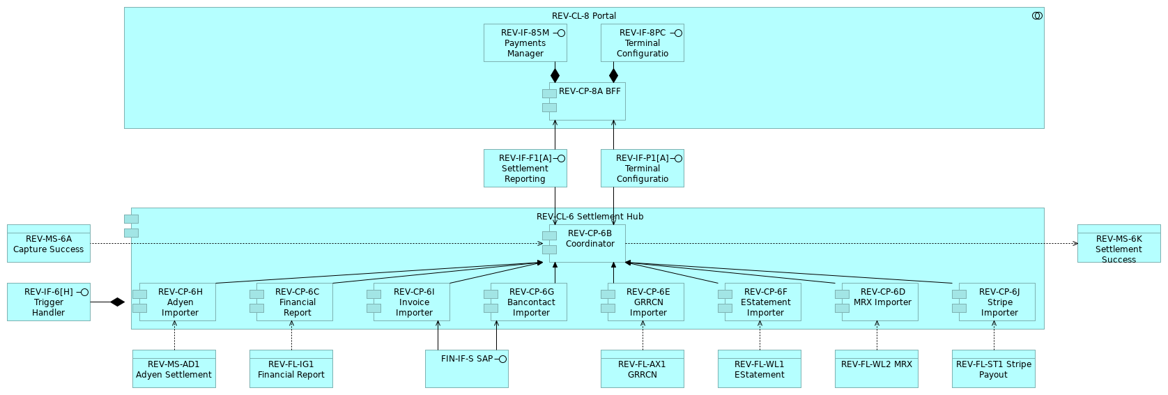
REV-CL-8 Portal |
REV-CP-8A BFF |
| REV-RG-85M |
|
REV-CL-8 Portal |
REV-IF-85M Payments Manager [Web Page] |
| REV-RG-8PC |
|
REV-CL-8 Portal |
REV-IF-8PC Terminal Configuration [Web Page] |
| REV-RC-85M |
|
REV-CP-8A BFF |
REV-IF-85M Payments Manager [Web Page] |
| REV-RC-8PC |
|
REV-CP-8A BFF |
REV-IF-8PC Terminal Configuration [Web Page] |
| REV-RS-F1A/6B |
|
REV-IF-F1[A] Settlement Reporting [Web API] |
REV-CP-6B Coordinator |
| REV-RS-F1A/8A |
|
REV-IF-F1[A] Settlement Reporting [Web API] |
REV-CP-8A BFF |
| REV-RG-6B |
|
REV-CL-6 Settlement Hub |
REV-CP-6B Coordinator |
| REV-RG-6H |
|
REV-CL-6 Settlement Hub |
REV-CP-6H Adyen Importer |
| REV-RG-6C |
|
REV-CL-6 Settlement Hub |
REV-CP-6C Financial Report Importer |
| REV-RG-6I |
|
REV-CL-6 Settlement Hub |
REV-CP-6I Invoice Importer |
| REV-RG-6G |
|
REV-CL-6 Settlement Hub |
REV-CP-6G Bancontact Importer |
| REV-RG-6E |
|
REV-CL-6 Settlement Hub |
REV-CP-6E GRRCN Importer |
| REV-RG-6F |
|
REV-CL-6 Settlement Hub |
REV-CP-6F EStatement Importer |
| REV-RG-6D |
|
REV-CL-6 Settlement Hub |
REV-CP-6D MRX Importer |
| REV-RG-6J |
|
REV-CL-6 Settlement Hub |
REV-CP-6J Stripe Importer |
| REV-RC-6H |
|
REV-CL-6 Settlement Hub |
REV-IF-6[H] Trigger Handler |
| REV-RX-6B/6A |
|
REV-CP-6B Coordinator |
REV-MS-6A Capture Success |
| REV-RX-6B/6K |
|
REV-CP-6B Coordinator |
REV-MS-6K Settlement Success |
| REV-RT-6H/6B |
|
REV-CP-6H Adyen Importer |
REV-CP-6B Coordinator |
| REV-RX-6H/AD1 |
|
REV-CP-6H Adyen Importer |
REV-MS-AD1 Adyen Settlement |
| REV-RT-6C/6B |
|
REV-CP-6C Financial Report Importer |
REV-CP-6B Coordinator |
| REV-RX-6C/IG1 |
|
REV-CP-6C Financial Report Importer |
REV-FL-IG1 Financial Report |
| REV-RT-6I/6B |
|
REV-CP-6I Invoice Importer |
REV-CP-6B Coordinator |
| REV-RT-6G/6B |
|
REV-CP-6G Bancontact Importer |
REV-CP-6B Coordinator |
| REV-RT-6E/6B |
|
REV-CP-6E GRRCN Importer |
REV-CP-6B Coordinator |
| REV-RX-6E/AX1 |
|
REV-CP-6E GRRCN Importer |
REV-FL-AX1 GRRCN |
| REV-RT-6F/6B |
|
REV-CP-6F EStatement Importer |
REV-CP-6B Coordinator |
| REV-RX-6F/WL1 |
|
REV-CP-6F EStatement Importer |
REV-FL-WL1 EStatement |
| REV-RT-6D/6B |
|
REV-CP-6D MRX Importer |
REV-CP-6B Coordinator |
| REV-RX-6D/WL2 |
|
REV-CP-6D MRX Importer |
REV-FL-WL2 MRX |
| REV-RT-6J/6B |
|
REV-CP-6J Stripe Importer |
REV-CP-6B Coordinator |
| REV-RX-6J/ST1 |
|
REV-CP-6J Stripe Importer |
REV-FL-ST1 Stripe Payout |
| REV-RS-P1A/6B |
|
REV-IF-P1[A] Terminal Configuration [Web API] |
REV-CP-6B Coordinator |
| REV-RS-P1A/8A |
|
REV-IF-P1[A] Terminal Configuration [Web API] |
REV-CP-8A BFF |
| REV-RS-/FINS/6I |
|
FIN-IF-S SAP |
REV-CP-6I Invoice Importer |
| REV-RS-/FINS/6G |
|
FIN-IF-S SAP |
REV-CP-6G Bancontact Importer |