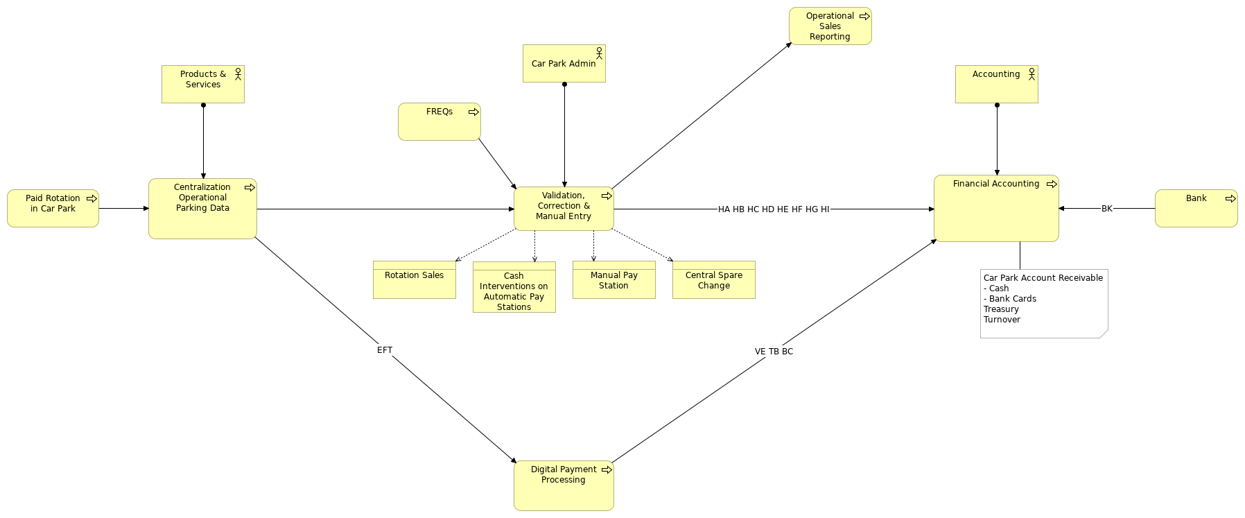
| HA HB HC HD HE HF HG HI |
|
Validation, Correction & Manual Entry |
Financial Accounting |
| |
|
Validation, Correction & Manual Entry |
Operational Sales Reporting |
| |
|
Validation, Correction & Manual Entry |
Central Spare Change |
| |
|
Validation, Correction & Manual Entry |
Manual Pay Station |
| |
|
Validation, Correction & Manual Entry |
Cash Interventions on Automatic Pay Stations |
| |
|
Validation, Correction & Manual Entry |
Rotation Sales |
| |
|
Paid Rotation in Car Park |
Centralization Operational Parking Data |
| |
|
Centralization Operational Parking Data |
Validation, Correction & Manual Entry |
| EFT |
|
Centralization Operational Parking Data |
Digital Payment Processing |
| VE TB BC |
|
Digital Payment Processing |
Financial Accounting |
| |
|
FREQs |
Validation, Correction & Manual Entry |
| |
|
Car Park Admin |
Validation, Correction & Manual Entry |
| |
|
Products & Services |
Centralization Operational Parking Data |
| |
|
Accounting |
Financial Accounting |
| BK |
|
Bank |
Financial Accounting |