| |
|
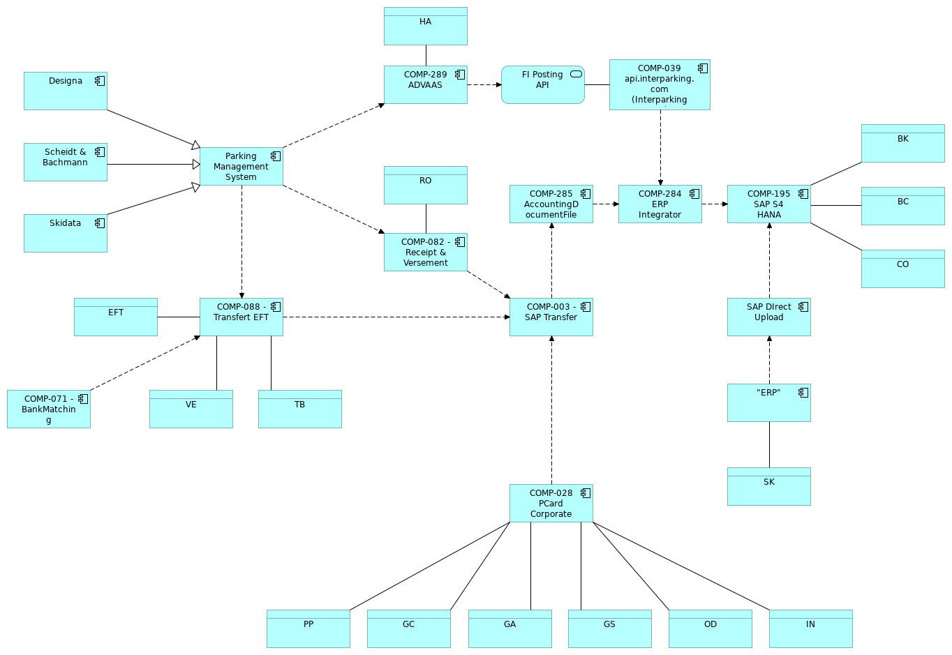
COMP-195 SAP S4 HANA |
BK |
| |
|
COMP-195 SAP S4 HANA |
BC |
| |
|
COMP-195 SAP S4 HANA |
CO |
| |
|
COMP-071 - BankMatching |
COMP-088 - Transfert EFT |
| |
|
COMP-003 - SAP Transfer |
COMP-285 AccountingDocumentFileReader |
| |
|
COMP-289 ADVAAS |
FI Posting API |
| |
|
COMP-082 - Receipt & Versement |
COMP-003 - SAP Transfer |
| |
|
Parking Management System |
COMP-289 ADVAAS |
| |
|
Parking Management System |
COMP-088 - Transfert EFT |
| |
|
Parking Management System |
COMP-082 - Receipt & Versement |
| |
|
Scheidt & Bachmann |
Parking Management System |
| |
|
Designa |
Parking Management System |
| |
|
Skidata |
Parking Management System |
| |
|
HA |
COMP-289 ADVAAS |
| |
|
RO |
COMP-082 - Receipt & Versement |
| |
|
EFT |
COMP-088 - Transfert EFT |
| |
|
IN |
COMP-028 PCard Corporate group |
| |
|
"ERP" |
SK |
| |
|
"ERP" |
SAP DIrect Upload |
| |
|
PP |
COMP-028 PCard Corporate group |
| |
|
GA |
COMP-028 PCard Corporate group |
| |
|
GS |
COMP-028 PCard Corporate group |
| |
|
OD |
COMP-028 PCard Corporate group |
| |
|
GC |
COMP-028 PCard Corporate group |
| |
|
COMP-088 - Transfert EFT |
VE |
| |
|
COMP-088 - Transfert EFT |
COMP-003 - SAP Transfer |
| |
|
COMP-088 - Transfert EFT |
TB |
| |
|
COMP-039 api.interparking.com (Interparking API) |
COMP-284 ERP Integrator |
| |
|
FI Posting API |
COMP-039 api.interparking.com (Interparking API) |
| |
|
COMP-284 ERP Integrator |
COMP-195 SAP S4 HANA |
| |
|
COMP-285 AccountingDocumentFileReader |
COMP-284 ERP Integrator |
| |
|
SAP DIrect Upload |
COMP-195 SAP S4 HANA |
| |
|
COMP-028 PCard Corporate group |
COMP-003 - SAP Transfer |