| |
|
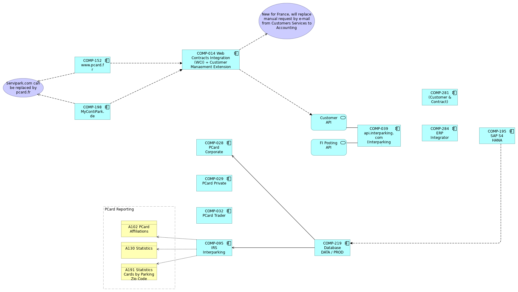
COMP-014 Web Contracts Integration (WCI) + Customer Managment Extension |
Customer API |
| |
|
COMP-014 Web Contracts Integration (WCI) + Customer Managment Extension |
New for France, will replace manual request by e-mail from Customers Services to Accounting |
| |
|
COMP-195 SAP S4 HANA |
COMP-219 Database DATA / PROD |
| |
|
COMP-039 api.interparking.com (Interparking API) |
Customer API |
| |
|
COMP-198 MyContiPark.de |
COMP-014 Web Contracts Integration (WCI) + Customer Managment Extension |
| |
|
COMP-198 MyContiPark.de |
Servipark.com can be replaced by pcard.fr |
| |
|
COMP-095 IRS Interparking Reporting Services |
A130 Statistics |
| |
|
COMP-095 IRS Interparking Reporting Services |
A102 PCard Affiliations |
| |
|
COMP-095 IRS Interparking Reporting Services |
A191 Statistics Cards by Parking Zip Code |
| |
|
COMP-219 Database DATA / PROD |
COMP-095 IRS Interparking Reporting Services |
| |
|
COMP-219 Database DATA / PROD |
COMP-028 PCard Corporate group |
| |
|
COMP-152 www.pcard.fr |
COMP-014 Web Contracts Integration (WCI) + Customer Managment Extension |
| |
|
COMP-152 www.pcard.fr |
Servipark.com can be replaced by pcard.fr |
| |
|
FI Posting API |
COMP-039 api.interparking.com (Interparking API) |
| |
|
PCard Reporting |
A130 Statistics |
| |
|
PCard Reporting |
A102 PCard Affiliations |
| |
|
PCard Reporting |
A191 Statistics Cards by Parking Zip Code |