| REV-RG-5I |
|
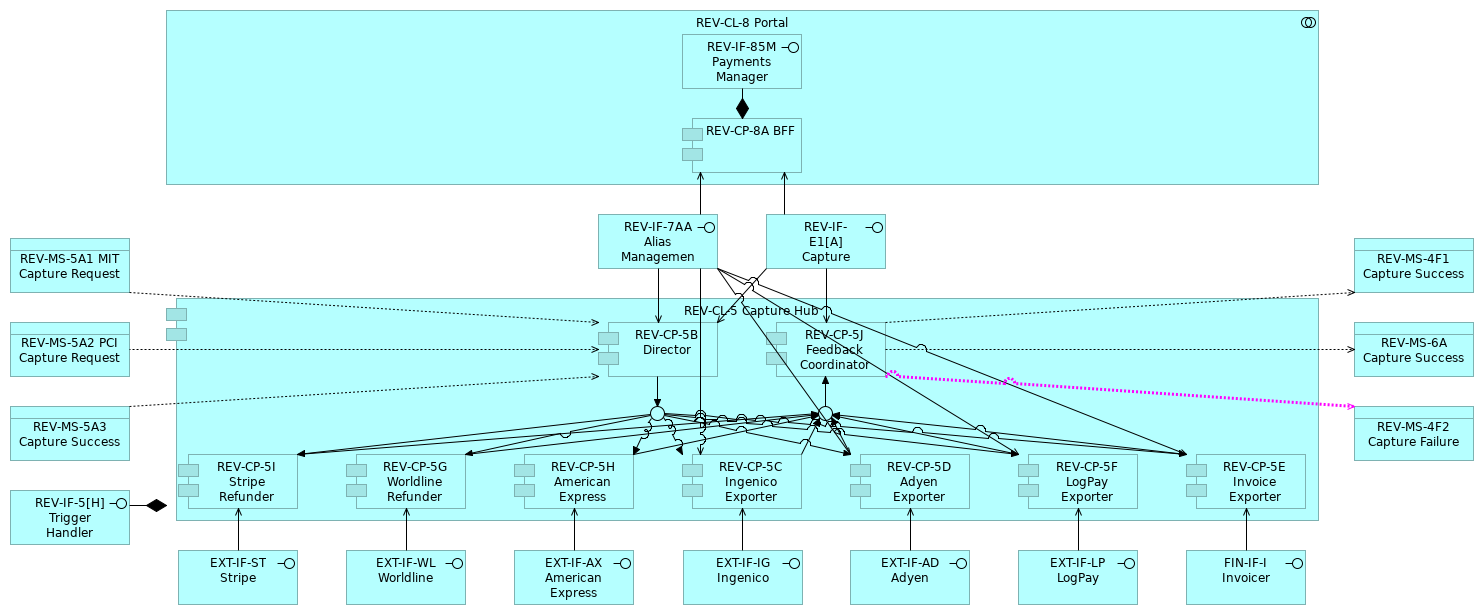
REV-CL-5 Capture Hub |
REV-CP-5I Stripe Refunder |
| REV-RG-5G |
|
REV-CL-5 Capture Hub |
REV-CP-5G Worldline Refunder |
| REV-RG-5H |
|
REV-CL-5 Capture Hub |
REV-CP-5H American Express Refunder |
| REV-RG-5C |
|
REV-CL-5 Capture Hub |
REV-CP-5C Ingenico Exporter |
| REV-RG-5D |
|
REV-CL-5 Capture Hub |
REV-CP-5D Adyen Exporter |
| REV-RG-5F |
|
REV-CL-5 Capture Hub |
REV-CP-5F LogPay Exporter |
| REV-RG-5E |
|
REV-CL-5 Capture Hub |
REV-CP-5E Invoice Exporter |
| REV-RG-5B |
|
REV-CL-5 Capture Hub |
REV-CP-5B Director |
| REV-RG-5J |
|
REV-CL-5 Capture Hub |
REV-CP-5J Feedback Coordinator |
| REV-RC-5H |
|
REV-CL-5 Capture Hub |
REV-IF-5[H] Trigger Handler |
| REV-RT-5I/5J |
|
REV-CP-5I Stripe Refunder |
REV-JO-5J< |
| REV-RT-5G/5J |
|
REV-CP-5G Worldline Refunder |
REV-JO-5J< |
| REV-RT-5H/5J |
|
REV-CP-5H American Express Refunder |
REV-JO-5J< |
| REV-RT-5C/5J |
|
REV-CP-5C Ingenico Exporter |
REV-JO-5J< |
| REV-RT-5D/5J |
|
REV-CP-5D Adyen Exporter |
REV-JO-5J< |
| REV-RT-5F/5J |
|
REV-CP-5F LogPay Exporter |
REV-JO-5J< |
| REV-RT-5E/5J |
|
REV-CP-5E Invoice Exporter |
REV-JO-5J< |
| REV-RX-5B/5A2 |
|
REV-CP-5B Director |
REV-MS-5A2 PCI Capture Request |
| REV-RX-5B/5A1 |
|
REV-CP-5B Director |
REV-MS-5A1 MIT Capture Request |
| REV-RX-5B/5A3 |
|
REV-CP-5B Director |
REV-MS-5A3 Capture Success |
| REV-RT-5B/5C,5D,5E,5F,5G,5H,5I |
|
REV-CP-5B Director |
REV-JO-5B> |
| REV-RX-5J/4F1 |
|
REV-CP-5J Feedback Coordinator |
REV-MS-4F1 Capture Success |
| REV-RX-5J/6A |
|
REV-CP-5J Feedback Coordinator |
REV-MS-6A Capture Success |
| REV-RX-5J/4F2 |
|
REV-CP-5J Feedback Coordinator |
REV-MS-4F2 Capture Failure |
| REV-RT-5B/5I |
|
REV-JO-5B> |
REV-CP-5I Stripe Refunder |
| REV-RT-5B/5G |
|
REV-JO-5B> |
REV-CP-5G Worldline Refunder |
| REV-RT-5B/5H |
|
REV-JO-5B> |
REV-CP-5H American Express Refunder |
| REV-RT-5B/5C |
|
REV-JO-5B> |
REV-CP-5C Ingenico Exporter |
| REV-RT-5B/5D |
|
REV-JO-5B> |
REV-CP-5D Adyen Exporter |
| REV-RT-5B/5F |
|
REV-JO-5B> |
REV-CP-5F LogPay Exporter |
| REV-RT-5B/5E |
|
REV-JO-5B> |
REV-CP-5E Invoice Exporter |
| REV-RT-5C,5D,5E,5F,5G,5H,5I/5J |
|
REV-JO-5J< |
REV-CP-5J Feedback Coordinator |
| REV-RG-8A |
|
REV-CL-8 Portal |
REV-CP-8A BFF |
| REV-RG-85M |
|
REV-CL-8 Portal |
REV-IF-85M Payments Manager [Web Page] |
| REV-RC-85M |
|
REV-CP-8A BFF |
REV-IF-85M Payments Manager [Web Page] |
| REV-RS-7AA/5B |
|
REV-IF-7AA Alias Management [Web API] |
REV-CP-5B Director |
| REV-RS-7AA/5C |
|
REV-IF-7AA Alias Management [Web API] |
REV-CP-5C Ingenico Exporter |
| REV-RS-7AA/5D |
|
REV-IF-7AA Alias Management [Web API] |
REV-CP-5D Adyen Exporter |
| REV-RS-7AA/5F |
|
REV-IF-7AA Alias Management [Web API] |
REV-CP-5F LogPay Exporter |
| REV-RS-7AA/5E |
|
REV-IF-7AA Alias Management [Web API] |
REV-CP-5E Invoice Exporter |
| REV-RS-7AA/8A |
|
REV-IF-7AA Alias Management [Web API] |
REV-CP-8A BFF |
| REV-RS-E1A/5B |
|
REV-IF-E1[A] Capture Reporting [Web API] |
REV-CP-5B Director |
| REV-RS-E1A/5J |
|
REV-IF-E1[A] Capture Reporting [Web API] |
REV-CP-5J Feedback Coordinator |
| REV-RS-E1A/8A |
|
REV-IF-E1[A] Capture Reporting [Web API] |
REV-CP-8A BFF |
| REV-RS-IG/5C |
|
EXT-IF-IG Ingenico |
REV-CP-5C Ingenico Exporter |
| REV-RS-WL/5G |
|
EXT-IF-WL Worldline |
REV-CP-5G Worldline Refunder |
| REV-RS-ST/5I |
|
EXT-IF-ST Stripe |
REV-CP-5I Stripe Refunder |
| REV-RS-AX/5H |
|
EXT-IF-AX American Express |
REV-CP-5H American Express Refunder |
| REV-RS-AD/5D |
|
EXT-IF-AD Adyen |
REV-CP-5D Adyen Exporter |
| REV-RS-LP/5F |
|
EXT-IF-LP LogPay |
REV-CP-5F LogPay Exporter |
| REV-RS-/FINI/5E |
|
FIN-IF-I Invoicer |
REV-CP-5E Invoice Exporter |