| |
|
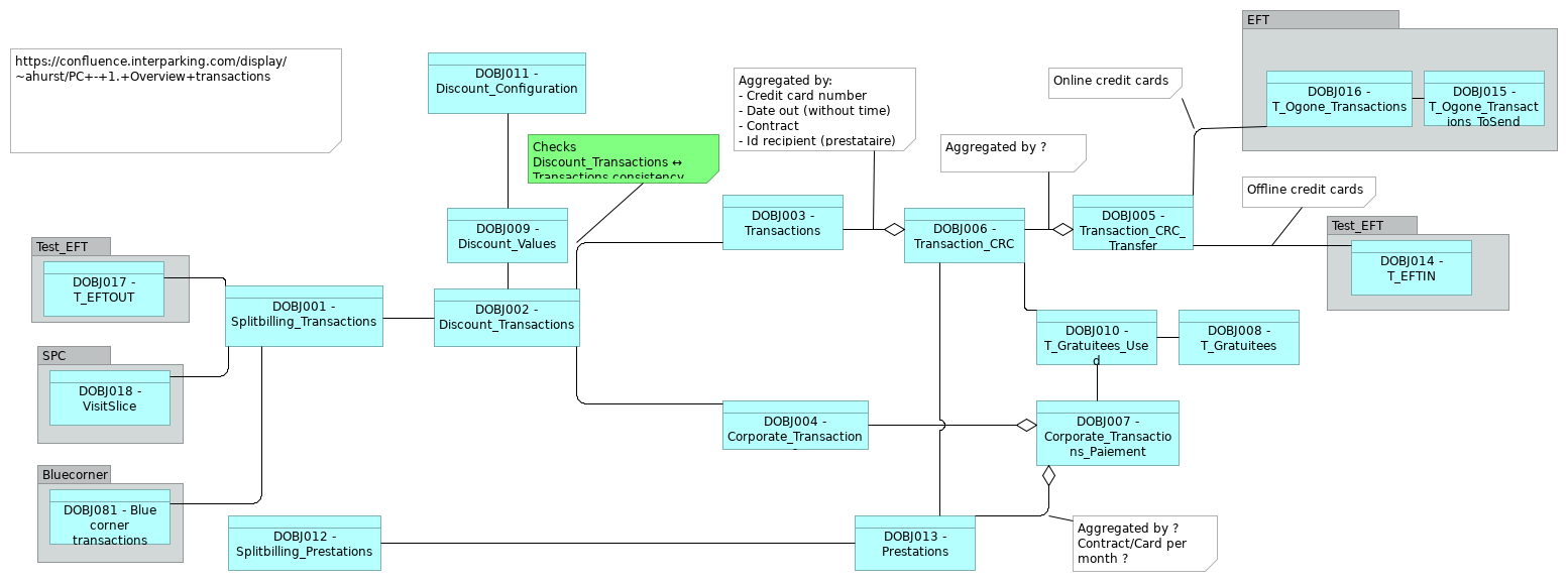
DOBJ016 - T_Ogone_Transactions |
DOBJ015 - T_Ogone_Transactions_ToSend |
| |
|
DOBJ001 - Splitbilling_Transactions |
DOBJ002 - Discount_Transactions |
| |
|
DOBJ001 - Splitbilling_Transactions |
DOBJ017 - T_EFTOUT |
| |
|
DOBJ001 - Splitbilling_Transactions |
DOBJ018 - VisitSlice |
| |
|
DOBJ002 - Discount_Transactions |
DOBJ003 - Transactions |
| |
|
DOBJ002 - Discount_Transactions |
DOBJ004 - Corporate_Transactions |
| |
|
DOBJ005 - Transaction_CRC_Transfer |
DOBJ016 - T_Ogone_Transactions |
| |
|
DOBJ005 - Transaction_CRC_Transfer |
DOBJ006 - Transaction_CRC |
| |
|
DOBJ006 - Transaction_CRC |
DOBJ013 - Prestations |
| |
|
DOBJ006 - Transaction_CRC |
DOBJ003 - Transactions |
| |
|
DOBJ007 - Corporate_Transactions_Paiement |
DOBJ013 - Prestations |
| |
|
DOBJ007 - Corporate_Transactions_Paiement |
DOBJ004 - Corporate_Transactions |
| |
|
DOBJ012 - Splitbilling_Prestations |
DOBJ013 - Prestations |
| |
|
DOBJ009 - Discount_Values |
DOBJ002 - Discount_Transactions |
| |
|
DOBJ011 - Discount_Configuration |
DOBJ009 - Discount_Values |
| |
|
DOBJ010 - T_Gratuitees_Used |
DOBJ008 - T_Gratuitees |
| |
|
DOBJ010 - T_Gratuitees_Used |
DOBJ007 - Corporate_Transactions_Paiement |
| |
|
DOBJ010 - T_Gratuitees_Used |
DOBJ006 - Transaction_CRC |
| |
|
DOBJ014 - T_EFTIN |
DOBJ005 - Transaction_CRC_Transfer |
| |
|
DOBJ081 - Blue corner transactions |
DOBJ001 - Splitbilling_Transactions |