| |
|
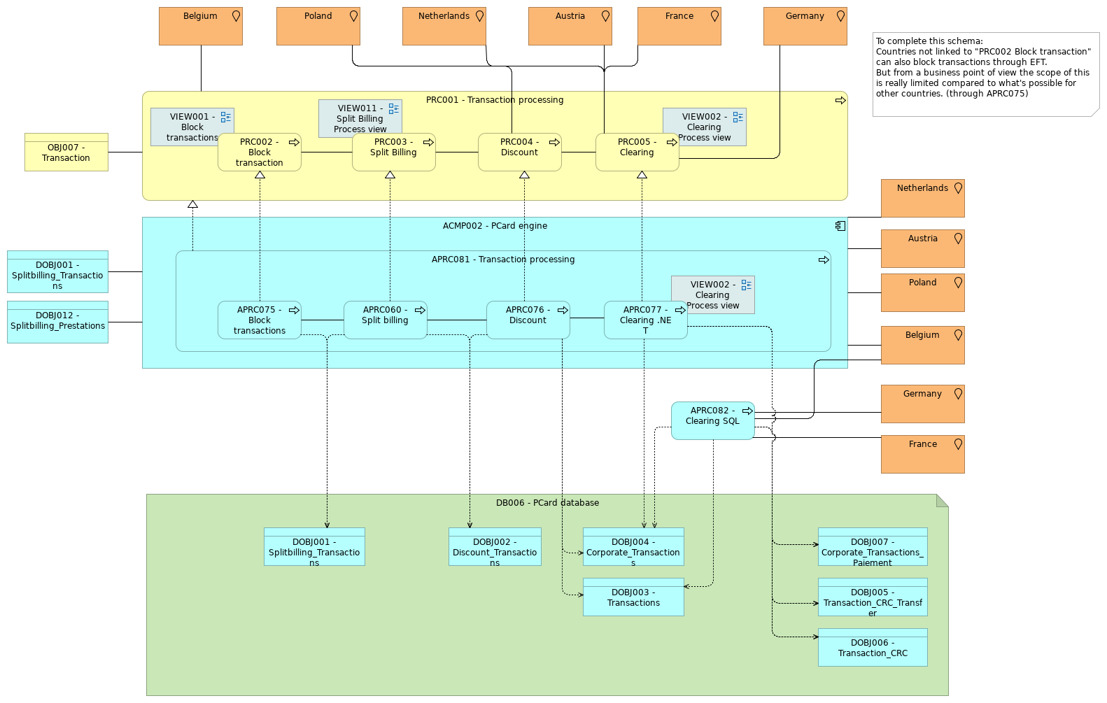
OBJ007 - Transaction |
PRC001 - Transaction processing |
| |
|
PRC001 - Transaction processing |
PRC002 - Block transaction |
| |
|
PRC001 - Transaction processing |
PRC003 - Split Billing |
| |
|
PRC001 - Transaction processing |
PRC004 - Discount |
| |
|
PRC001 - Transaction processing |
PRC005 - Clearing |
| |
|
PRC004 - Discount |
PRC001 - Transaction processing |
| |
|
PRC004 - Discount |
PRC005 - Clearing |
| |
|
PRC002 - Block transaction |
PRC003 - Split Billing |
| |
|
PRC003 - Split Billing |
PRC004 - Discount |
| |
|
ACMP002 - PCard engine |
APRC081 - Transaction processing |
| |
|
APRC081 - Transaction processing |
APRC060 - Split billing |
| |
|
APRC081 - Transaction processing |
APRC075 - Block transactions |
| |
|
APRC081 - Transaction processing |
APRC076 - Discount |
| |
|
APRC081 - Transaction processing |
APRC077 - Clearing .NET |
| |
|
APRC081 - Transaction processing |
PRC001 - Transaction processing |
| |
|
APRC060 - Split billing |
APRC076 - Discount |
| |
|
APRC060 - Split billing |
DOBJ001 - Splitbilling_Transactions |
| |
|
APRC060 - Split billing |
DOBJ002 - Discount_Transactions |
| |
|
APRC060 - Split billing |
PRC003 - Split Billing |
| |
|
APRC075 - Block transactions |
APRC060 - Split billing |
| |
|
APRC075 - Block transactions |
DOBJ001 - Splitbilling_Transactions |
| |
|
APRC075 - Block transactions |
PRC002 - Block transaction |
| |
|
APRC076 - Discount |
APRC077 - Clearing .NET |
| |
|
APRC076 - Discount |
DOBJ002 - Discount_Transactions |
| |
|
APRC076 - Discount |
PRC004 - Discount |
| |
|
APRC076 - Discount |
DOBJ004 - Corporate_Transactions |
| |
|
APRC076 - Discount |
DOBJ003 - Transactions |
| |
|
APRC077 - Clearing .NET |
PRC005 - Clearing |
| |
|
APRC077 - Clearing .NET |
DOBJ004 - Corporate_Transactions |
| |
|
APRC077 - Clearing .NET |
DOBJ007 - Corporate_Transactions_Paiement |
| |
|
APRC077 - Clearing .NET |
DOBJ005 - Transaction_CRC_Transfer |
| |
|
APRC077 - Clearing .NET |
DOBJ006 - Transaction_CRC |
| |
|
DOBJ001 - Splitbilling_Transactions |
ACMP002 - PCard engine |
| |
|
DOBJ012 - Splitbilling_Prestations |
ACMP002 - PCard engine |
| |
|
DB006 - PCard database |
DOBJ001 - Splitbilling_Transactions |
| |
|
DB006 - PCard database |
DOBJ002 - Discount_Transactions |
| |
|
DB006 - PCard database |
DOBJ004 - Corporate_Transactions |
| |
|
DB006 - PCard database |
DOBJ003 - Transactions |
| |
|
DB006 - PCard database |
DOBJ005 - Transaction_CRC_Transfer |
| |
|
DB006 - PCard database |
DOBJ007 - Corporate_Transactions_Paiement |
| |
|
APRC082 - Clearing SQL |
DOBJ004 - Corporate_Transactions |
| |
|
APRC082 - Clearing SQL |
DOBJ003 - Transactions |
| |
|
APRC082 - Clearing SQL |
DOBJ007 - Corporate_Transactions_Paiement |
| |
|
APRC082 - Clearing SQL |
DOBJ005 - Transaction_CRC_Transfer |
| |
|
APRC082 - Clearing SQL |
DOBJ006 - Transaction_CRC |
| |
|
Austria |
ACMP002 - PCard engine |
| |
|
Belgium |
ACMP002 - PCard engine |
| |
|
Belgium |
APRC082 - Clearing SQL |
| |
|
France |
APRC082 - Clearing SQL |
| |
|
Germany |
APRC082 - Clearing SQL |
| |
|
Netherlands |
ACMP002 - PCard engine |
| |
|
Poland |
ACMP002 - PCard engine |
| |
|
Austria |
PRC005 - Clearing |
| |
|
Belgium |
PRC001 - Transaction processing |
| |
|
Poland |
PRC005 - Clearing |
| |
|
Poland |
PRC004 - Discount |
| |
|
Netherlands |
PRC005 - Clearing |
| |
|
France |
PRC005 - Clearing |
| |
|
Germany |
PRC005 - Clearing |