| |
|
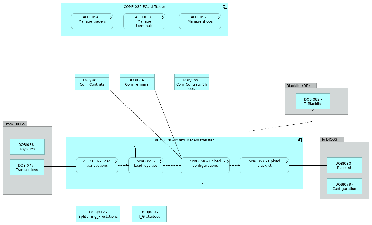
DOBJ078 - Loyalties |
APRC055 - Load loyalties |
| |
|
DOBJ077 - Transactions |
APRC056 - Load transactions |
| |
|
COMP-032 PCard Trader |
APRC054 - Manage traders |
| |
|
COMP-032 PCard Trader |
APRC053 - Manage terminals |
| |
|
COMP-032 PCard Trader |
APRC052 - Manage shops |
| |
|
APRC054 - Manage traders |
DOBJ083 - Com_Contrats |
| |
|
APRC053 - Manage terminals |
DOBJ084 - Com_Terminal |
| |
|
APRC052 - Manage shops |
DOBJ085 - Com_Contrats_Shops |
| |
|
ACMP020 - PCard Traders transfer |
APRC058 - Upload configurations |
| |
|
ACMP020 - PCard Traders transfer |
APRC057 - Upload blacklist |
| |
|
APRC056 - Load transactions |
APRC055 - Load loyalties |
| |
|
APRC056 - Load transactions |
DOBJ012 - Splitbilling_Prestations |
| |
|
APRC055 - Load loyalties |
APRC058 - Upload configurations |
| |
|
APRC055 - Load loyalties |
DOBJ008 - T_Gratuitees |
| |
|
APRC058 - Upload configurations |
APRC057 - Upload blacklist |
| |
|
APRC058 - Upload configurations |
DOBJ079 - Configuration |
| |
|
APRC058 - Upload configurations |
DOBJ085 - Com_Contrats_Shops |
| |
|
APRC058 - Upload configurations |
DOBJ084 - Com_Terminal |
| |
|
APRC058 - Upload configurations |
DOBJ083 - Com_Contrats |
| |
|
APRC057 - Upload blacklist |
DOBJ080 - Blacklist |
| |
|
APRC057 - Upload blacklist |
DOBJ082 - T_Blacklist |