| |
|
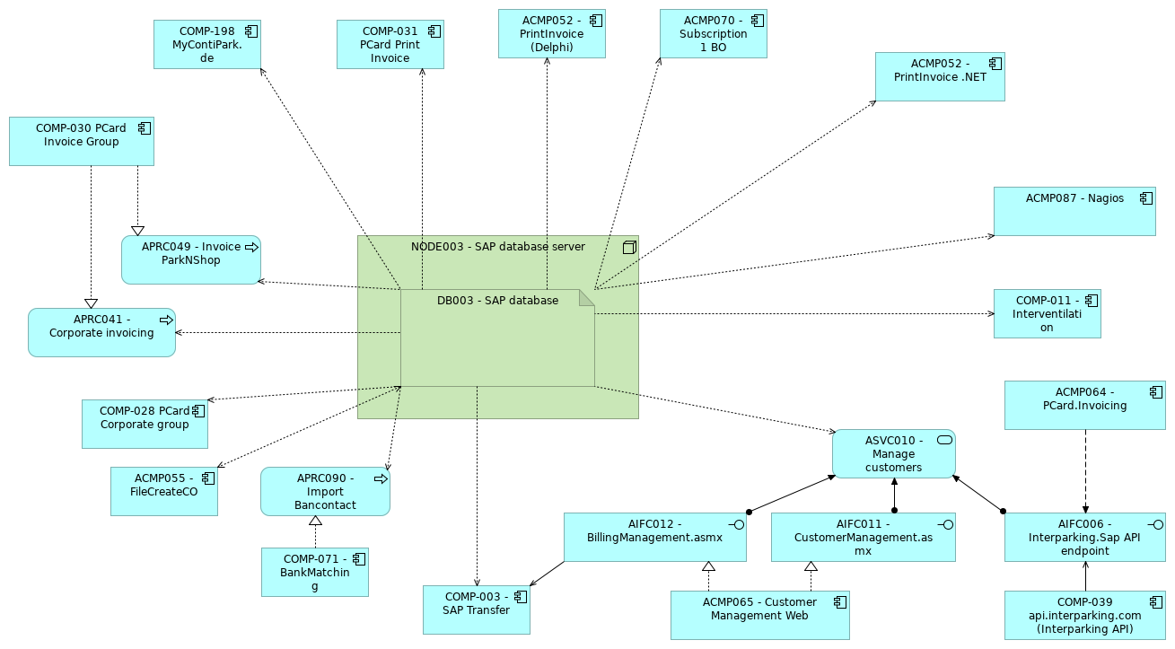
COMP-030 PCard Invoice Group |
APRC041 - Corporate invoicing |
| |
|
COMP-030 PCard Invoice Group |
APRC049 - Invoice ParkNShop |
| |
|
APRC041 - Corporate invoicing |
DB003 - SAP database |
| |
|
APRC049 - Invoice ParkNShop |
DB003 - SAP database |
| |
|
COMP-039 api.interparking.com (Interparking API) |
AIFC006 - Interparking.Sap API endpoint |
| |
|
ASVC010 - Manage customers |
DB003 - SAP database |
| |
|
AIFC006 - Interparking.Sap API endpoint |
ASVC010 - Manage customers |
| |
|
ACMP052 - PrintInvoice (Delphi) |
DB003 - SAP database |
| |
|
COMP-031 PCard Print Invoice |
DB003 - SAP database |
| |
|
COMP-003 - SAP Transfer |
DB003 - SAP database |
| |
|
ACMP064 - PCard.Invoicing |
AIFC006 - Interparking.Sap API endpoint |
| |
|
ACMP065 - Customer Management Web |
AIFC011 - CustomerManagement.asmx |
| |
|
ACMP065 - Customer Management Web |
AIFC012 - BillingManagement.asmx |
| |
|
AIFC011 - CustomerManagement.asmx |
ASVC010 - Manage customers |
| |
|
ACMP052 - PrintInvoice .NET |
DB003 - SAP database |
| |
|
COMP-028 PCard Corporate group |
DB003 - SAP database |
| |
|
COMP-071 - BankMatching |
APRC090 - Import Bancontact payments (BK) |
| |
|
NODE003 - SAP database server |
DB003 - SAP database |
| |
|
AIFC012 - BillingManagement.asmx |
ASVC010 - Manage customers |
| |
|
AIFC012 - BillingManagement.asmx |
COMP-003 - SAP Transfer |
| |
|
COMP-198 MyContiPark.de |
DB003 - SAP database |
| |
|
ACMP087 - Nagios |
DB003 - SAP database |
| |
|
ACMP070 - Subscription1 BO |
DB003 - SAP database |
| |
|
ACMP055 - FileCreateCO |
DB003 - SAP database |
| |
|
APRC090 - Import Bancontact payments (BK) |
DB003 - SAP database |
| |
|
COMP-011 - Interventilation |
DB003 - SAP database |