| |
|
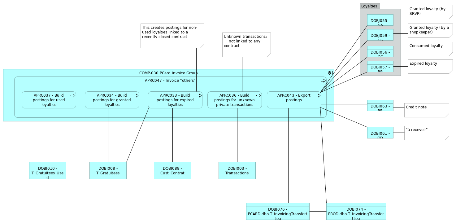
COMP-030 PCard Invoice Group |
APRC047 - Invoice "others" |
| |
|
APRC047 - Invoice "others" |
APRC037 - Build postings for used loyalties |
| |
|
APRC047 - Invoice "others" |
APRC034 - Build postings for granted loyalties |
| |
|
APRC047 - Invoice "others" |
APRC033 - Build postings for expired loyalties |
| |
|
APRC047 - Invoice "others" |
APRC036 - Build postings for unknown private transactions |
| |
|
APRC047 - Invoice "others" |
APRC043 - Export postings |
| |
|
APRC037 - Build postings for used loyalties |
DOBJ010 - T_Gratuitees_Used |
| |
|
APRC034 - Build postings for granted loyalties |
DOBJ008 - T_Gratuitees |
| |
|
APRC036 - Build postings for unknown private transactions |
DOBJ003 - Transactions |
| |
|
APRC043 - Export postings |
DOBJ055 - GA |
| |
|
APRC043 - Export postings |
DOBJ059 - GS |
| |
|
APRC043 - Export postings |
DOBJ063 - RR |
| |
|
APRC043 - Export postings |
DOBJ061 - OD |
| |
|
APRC043 - Export postings |
DOBJ076 - PCARD.dbo.T_InvoicingTransfertLog |
| |
|
APRC043 - Export postings |
DOBJ074 - PROD.dbo.T_InvoicingTransfertLog |
| |
|
DOBJ076 - PCARD.dbo.T_InvoicingTransfertLog |
DOBJ074 - PROD.dbo.T_InvoicingTransfertLog |
| |
|
DOBJ056 - GC |
APRC043 - Export postings |
| |
|
DOBJ057 - PG |
APRC043 - Export postings |
| |
|
DOBJ008 - T_Gratuitees |
APRC033 - Build postings for expired loyalties |
| |
|
DOBJ088 - Cust_Contrat |
APRC033 - Build postings for expired loyalties |