| |
|
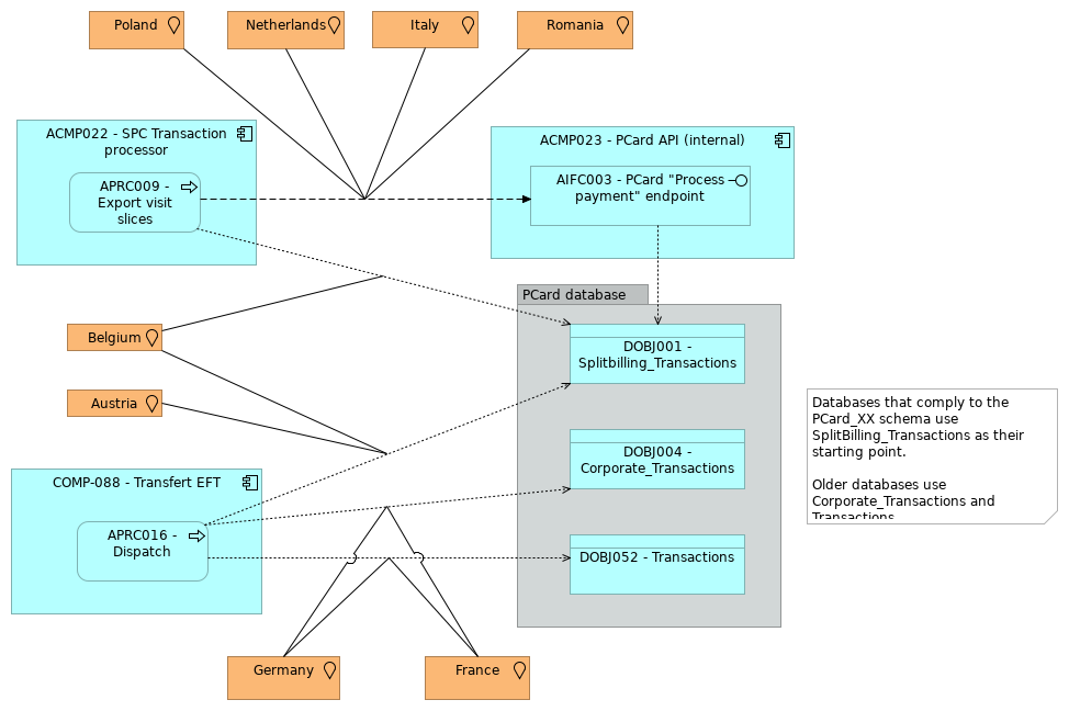
ACMP023 - PCard API (internal) |
AIFC003 - PCard "Process payment" endpoint |
| |
|
AIFC003 - PCard "Process payment" endpoint |
DOBJ001 - Splitbilling_Transactions |
| |
|
Belgium |
|
| |
|
Belgium |
|
| |
|
ACMP022 - SPC Transaction processor |
APRC009 - Export visit slices |
| |
|
APRC009 - Export visit slices |
AIFC003 - PCard "Process payment" endpoint |
| |
|
APRC009 - Export visit slices |
DOBJ001 - Splitbilling_Transactions |
| |
|
Poland |
|
| |
|
Netherlands |
|
| |
|
Italy |
|
| |
|
COMP-088 - Transfert EFT |
APRC016 - Dispatch |
| |
|
APRC016 - Dispatch |
DOBJ001 - Splitbilling_Transactions |
| |
|
APRC016 - Dispatch |
DOBJ004 - Corporate_Transactions |
| |
|
APRC016 - Dispatch |
DOBJ052 - Transactions |
| |
|
Germany |
|
| |
|
Germany |
|
| |
|
Austria |
|
| |
|
France |
|
| |
|
France |
|
| |
|
Romania |
|