| |
|
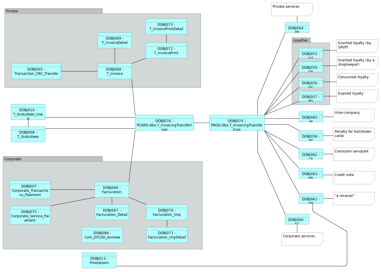
DOBJ069 - T_InvoiceDetail |
DOBJ068 - T_Invoice |
| |
|
DOBJ073 - T_InvoicePrintDetail |
DOBJ072 - T_InvoicePrint |
| |
|
DOBJ072 - T_InvoicePrint |
DOBJ068 - T_Invoice |
| |
|
DOBJ068 - T_Invoice |
DOBJ076 - PCARD.dbo.T_InvoicingTransfertLog |
| |
|
DOBJ005 - Transaction_CRC_Transfer |
DOBJ068 - T_Invoice |
| |
|
DOBJ066 - Facturation |
DOBJ076 - PCARD.dbo.T_InvoicingTransfertLog |
| |
|
DOBJ070 - Facturation_Imp |
DOBJ066 - Facturation |
| |
|
DOBJ075 - Corporate_Service_Paiement |
DOBJ066 - Facturation |
| |
|
DOBJ071 - Facturation_ImpDetail |
DOBJ070 - Facturation_Imp |
| |
|
DOBJ067 - Facturation_Detail |
DOBJ066 - Facturation |
| |
|
DOBJ007 - Corporate_Transactions_Paiement |
DOBJ066 - Facturation |
| |
|
DOBJ074 - PROD.dbo.T_InvoicingTransfertLog |
DOBJ059 - GS |
| |
|
DOBJ074 - PROD.dbo.T_InvoicingTransfertLog |
DOBJ055 - GA |
| |
|
DOBJ074 - PROD.dbo.T_InvoicingTransfertLog |
DOBJ057 - PG |
| |
|
DOBJ074 - PROD.dbo.T_InvoicingTransfertLog |
DOBJ058 - PT |
| |
|
DOBJ074 - PROD.dbo.T_InvoicingTransfertLog |
DOBJ061 - OD |
| |
|
DOBJ074 - PROD.dbo.T_InvoicingTransfertLog |
DOBJ060 - CC |
| |
|
DOBJ074 - PROD.dbo.T_InvoicingTransfertLog |
DOBJ062 - CF |
| |
|
DOBJ074 - PROD.dbo.T_InvoicingTransfertLog |
DOBJ063 - RR |
| |
|
DOBJ074 - PROD.dbo.T_InvoicingTransfertLog |
DOBJ056 - GC |
| |
|
DOBJ074 - PROD.dbo.T_InvoicingTransfertLog |
DOBJ064 - PP |
| |
|
DOBJ074 - PROD.dbo.T_InvoicingTransfertLog |
DOBJ065 - IN |
| |
|
DOBJ008 - T_Gratuitees |
DOBJ076 - PCARD.dbo.T_InvoicingTransfertLog |
| |
|
DOBJ010 - T_Gratuitees_Used |
DOBJ008 - T_Gratuitees |
| |
|
DOBJ010 - T_Gratuitees_Used |
DOBJ076 - PCARD.dbo.T_InvoicingTransfertLog |
| |
|
DOBJ076 - PCARD.dbo.T_InvoicingTransfertLog |
DOBJ074 - PROD.dbo.T_InvoicingTransfertLog |
| |
|
DOBJ013 - Prestations |
DOBJ061 - OD |