| |
|
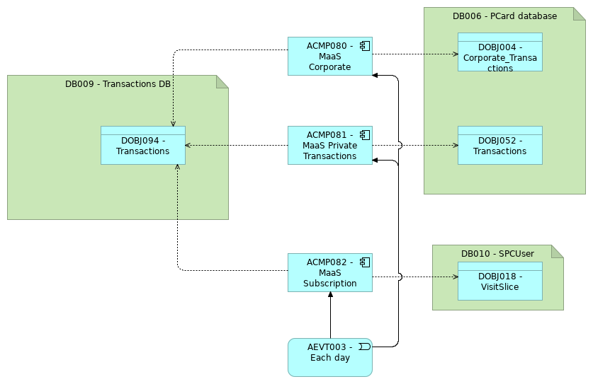
ACMP080 - MaaS Corporate Transactions |
DOBJ094 - Transactions |
| |
|
ACMP080 - MaaS Corporate Transactions |
DOBJ004 - Corporate_Transactions |
| |
|
ACMP081 - MaaS Private Transactions |
DOBJ094 - Transactions |
| |
|
ACMP081 - MaaS Private Transactions |
DOBJ052 - Transactions |
| |
|
ACMP082 - MaaS Subscription Transactions |
DOBJ094 - Transactions |
| |
|
ACMP082 - MaaS Subscription Transactions |
DOBJ018 - VisitSlice |
| |
|
DB009 - Transactions DB |
DOBJ094 - Transactions |
| |
|
DB006 - PCard database |
DOBJ004 - Corporate_Transactions |
| |
|
DB006 - PCard database |
DOBJ052 - Transactions |
| |
|
DB010 - SPCUser |
DOBJ018 - VisitSlice |
| |
|
AEVT003 - Each day |
ACMP082 - MaaS Subscription Transactions |
| |
|
AEVT003 - Each day |
ACMP081 - MaaS Private Transactions |
| |
|
AEVT003 - Each day |
ACMP080 - MaaS Corporate Transactions |