| |
|
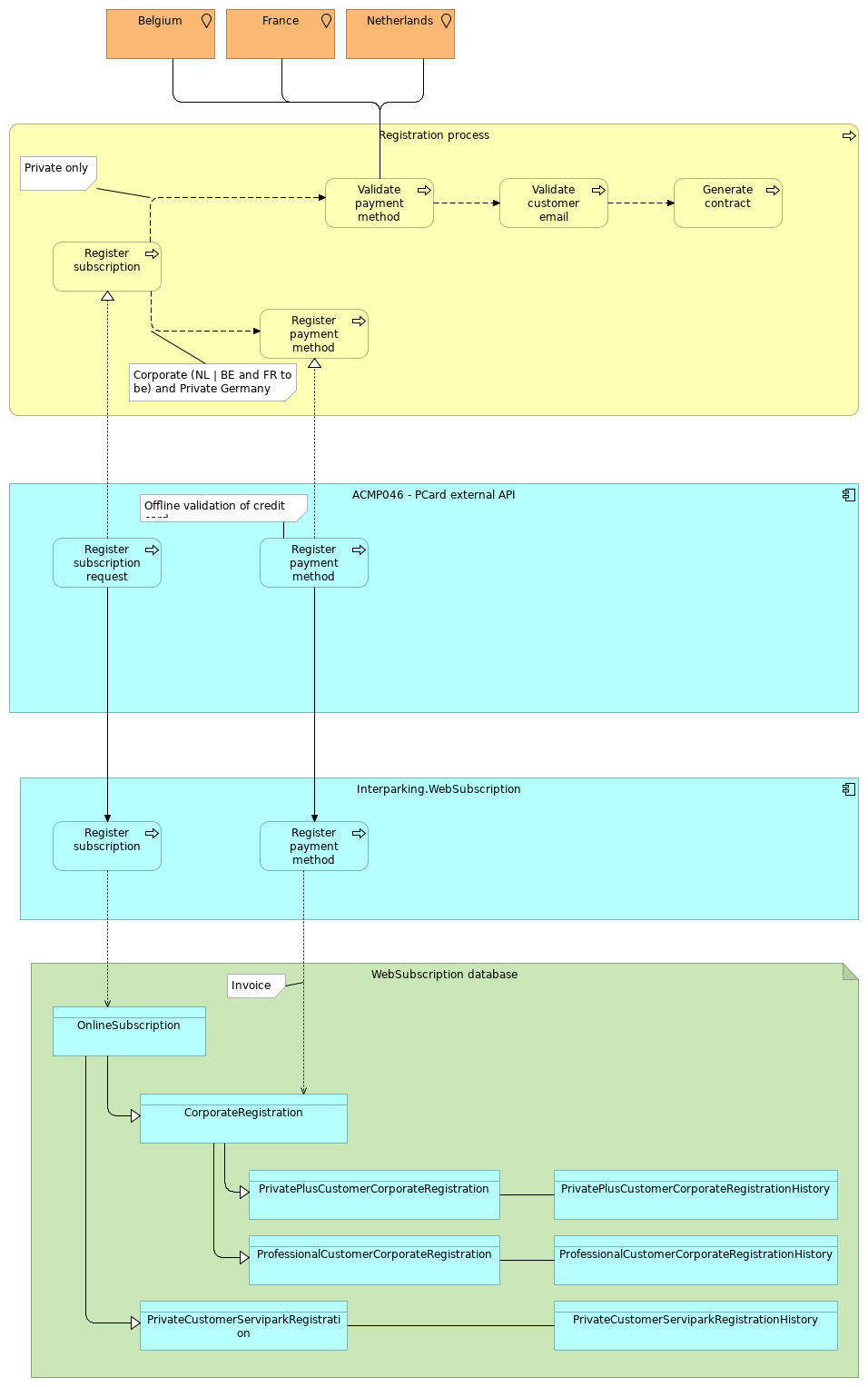
Registration process |
Register subscription |
| |
|
Registration process |
Register payment method |
| |
|
Registration process |
Validate payment method |
| |
|
Registration process |
Validate customer email |
| |
|
Registration process |
Generate contract |
| |
|
Register subscription |
Validate payment method |
| |
|
Register subscription |
Register payment method |
| |
|
Validate payment method |
Validate customer email |
| |
|
Validate customer email |
Generate contract |
| |
|
Belgium |
Validate payment method |
| |
|
France |
Validate payment method |
| |
|
Netherlands |
Validate payment method |
| |
|
ACMP046 - PCard external API |
Register subscription request |
| |
|
ACMP046 - PCard external API |
Register payment method request |
| |
|
Register subscription request |
Register subscription |
| |
|
Register subscription request |
Register subscription |
| |
|
Register payment method request |
Register payment method |
| |
|
Register payment method request |
Register payment method |
| |
|
Interparking.WebSubscription |
Register subscription |
| |
|
Interparking.WebSubscription |
Register payment method |
| |
|
Register subscription |
OnlineSubscription |
| |
|
Register payment method |
CorporateRegistration |
| |
|
WebSubscription database |
OnlineSubscription |
| |
|
WebSubscription database |
CorporateRegistration |
| |
|
WebSubscription database |
PrivatePlusCustomerCorporateRegistration |
| |
|
WebSubscription database |
ProfessionalCustomerCorporateRegistration |
| |
|
WebSubscription database |
PrivateCustomerServiparkRegistration |
| |
|
WebSubscription database |
PrivatePlusCustomerCorporateRegistrationHistory |
| |
|
WebSubscription database |
ProfessionalCustomerCorporateRegistrationHistory |
| |
|
WebSubscription database |
PrivateCustomerServiparkRegistrationHistory |
| |
|
OnlineSubscription |
CorporateRegistration |
| |
|
OnlineSubscription |
PrivateCustomerServiparkRegistration |
| |
|
CorporateRegistration |
PrivatePlusCustomerCorporateRegistration |
| |
|
CorporateRegistration |
ProfessionalCustomerCorporateRegistration |
| |
|
PrivatePlusCustomerCorporateRegistration |
PrivatePlusCustomerCorporateRegistrationHistory |
| |
|
ProfessionalCustomerCorporateRegistration |
ProfessionalCustomerCorporateRegistrationHistory |
| |
|
PrivateCustomerServiparkRegistration |
PrivateCustomerServiparkRegistrationHistory |