| |
|
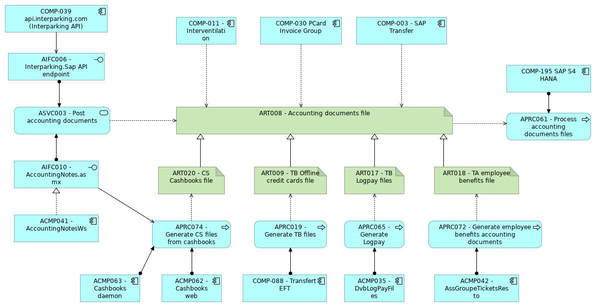
COMP-003 - SAP Transfer |
ART008 - Accounting documents file |
| |
|
APRC061 - Process accounting documents files (ZFINT0X) |
ART008 - Accounting documents file |
| |
|
ASVC003 - Post accounting documents |
ART008 - Accounting documents file |
| |
|
ART009 - TB Offline credit cards file |
ART008 - Accounting documents file |
| |
|
ART017 - TB Logpay files |
ART008 - Accounting documents file |
| |
|
AIFC006 - Interparking.Sap API endpoint |
ASVC003 - Post accounting documents |
| |
|
COMP-039 api.interparking.com (Interparking API) |
AIFC006 - Interparking.Sap API endpoint |
| |
|
COMP-195 SAP S4 HANA |
APRC061 - Process accounting documents files (ZFINT0X) |
| |
|
APRC019 - Generate TB files |
ART009 - TB Offline credit cards file |
| |
|
COMP-088 - Transfert EFT |
APRC019 - Generate TB files |
| |
|
APRC065 - Generate Logpay submission files |
ART017 - TB Logpay files |
| |
|
ACMP035 - DvbLogPayFiles |
APRC065 - Generate Logpay submission files |
| |
|
ACMP041 - AccountingNotesWs |
AIFC010 - AccountingNotes.asmx |
| |
|
AIFC010 - AccountingNotes.asmx |
ASVC003 - Post accounting documents |
| |
|
AIFC010 - AccountingNotes.asmx |
APRC074 - Generate CS files from cashbooks sheets |
| |
|
ACMP042 - AssGroupeTicketsResto |
APRC072 - Generate employee benefits accounting documents |
| |
|
APRC072 - Generate employee benefits accounting documents |
ART018 - TA employee benefits file |
| |
|
ART018 - TA employee benefits file |
ART008 - Accounting documents file |
| |
|
ART020 - CS Cashbooks file |
ART008 - Accounting documents file |
| |
|
ACMP063 - Cashbooks daemon |
APRC074 - Generate CS files from cashbooks sheets |
| |
|
ACMP062 - Cashbooks web application |
APRC074 - Generate CS files from cashbooks sheets |
| |
|
APRC074 - Generate CS files from cashbooks sheets |
ART020 - CS Cashbooks file |
| |
|
COMP-030 PCard Invoice Group |
ART008 - Accounting documents file |
| |
|
COMP-011 - Interventilation |
ART008 - Accounting documents file |