| |
|
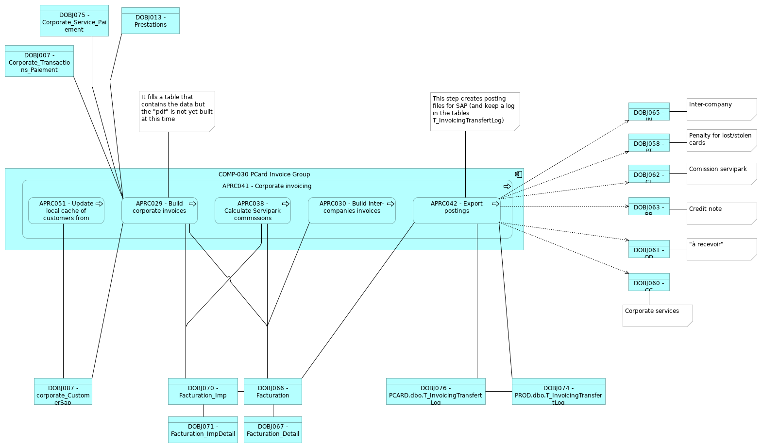
COMP-030 PCard Invoice Group |
APRC041 - Corporate invoicing |
| |
|
APRC041 - Corporate invoicing |
APRC038 - Calculate Servipark commissions |
| |
|
APRC041 - Corporate invoicing |
APRC029 - Build corporate invoices |
| |
|
APRC041 - Corporate invoicing |
APRC030 - Build inter-companies invoices |
| |
|
APRC041 - Corporate invoicing |
APRC051 - Update local cache of customers from SAP |
| |
|
APRC041 - Corporate invoicing |
APRC042 - Export postings |
| |
|
APRC038 - Calculate Servipark commissions |
DOBJ066 - Facturation |
| |
|
APRC038 - Calculate Servipark commissions |
DOBJ070 - Facturation_Imp |
| |
|
APRC029 - Build corporate invoices |
DOBJ066 - Facturation |
| |
|
APRC029 - Build corporate invoices |
DOBJ070 - Facturation_Imp |
| |
|
APRC030 - Build inter-companies invoices |
DOBJ066 - Facturation |
| |
|
APRC051 - Update local cache of customers from SAP |
DOBJ087 - corporate_CustomerSap |
| |
|
APRC042 - Export postings |
DOBJ066 - Facturation |
| |
|
APRC042 - Export postings |
DOBJ076 - PCARD.dbo.T_InvoicingTransfertLog |
| |
|
APRC042 - Export postings |
DOBJ074 - PROD.dbo.T_InvoicingTransfertLog |
| |
|
APRC042 - Export postings |
DOBJ060 - CC |
| |
|
APRC042 - Export postings |
DOBJ061 - OD |
| |
|
APRC042 - Export postings |
DOBJ063 - RR |
| |
|
APRC042 - Export postings |
DOBJ062 - CF |
| |
|
APRC042 - Export postings |
DOBJ058 - PT |
| |
|
APRC042 - Export postings |
DOBJ065 - IN |
| |
|
DOBJ067 - Facturation_Detail |
DOBJ066 - Facturation |
| |
|
DOBJ070 - Facturation_Imp |
DOBJ066 - Facturation |
| |
|
DOBJ071 - Facturation_ImpDetail |
DOBJ070 - Facturation_Imp |
| |
|
DOBJ087 - corporate_CustomerSap |
APRC029 - Build corporate invoices |
| |
|
DOBJ076 - PCARD.dbo.T_InvoicingTransfertLog |
DOBJ074 - PROD.dbo.T_InvoicingTransfertLog |
| |
|
DOBJ007 - Corporate_Transactions_Paiement |
APRC029 - Build corporate invoices |
| |
|
DOBJ075 - Corporate_Service_Paiement |
APRC029 - Build corporate invoices |
| |
|
DOBJ013 - Prestations |
APRC029 - Build corporate invoices |