| |
|
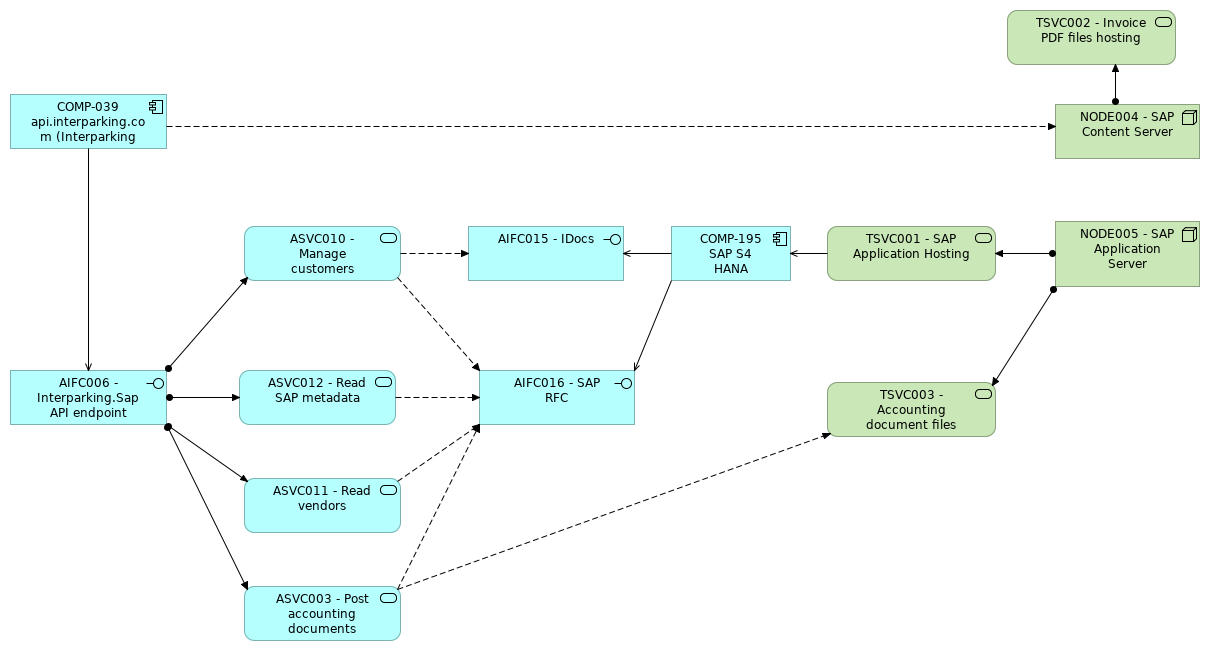
COMP-039 api.interparking.com (Interparking API) |
NODE004 - SAP Content Server |
| |
|
COMP-039 api.interparking.com (Interparking API) |
AIFC006 - Interparking.Sap API endpoint |
| |
|
AIFC006 - Interparking.Sap API endpoint |
ASVC010 - Manage customers |
| |
|
AIFC006 - Interparking.Sap API endpoint |
ASVC003 - Post accounting documents |
| |
|
AIFC006 - Interparking.Sap API endpoint |
ASVC011 - Read vendors |
| |
|
AIFC006 - Interparking.Sap API endpoint |
ASVC012 - Read SAP metadata |
| |
|
COMP-195 SAP S4 HANA |
AIFC015 - IDocs |
| |
|
COMP-195 SAP S4 HANA |
AIFC016 - SAP RFC |
| |
|
ASVC010 - Manage customers |
AIFC015 - IDocs |
| |
|
ASVC010 - Manage customers |
AIFC016 - SAP RFC |
| |
|
NODE004 - SAP Content Server |
TSVC002 - Invoice PDF files hosting |
| |
|
ASVC003 - Post accounting documents |
AIFC016 - SAP RFC |
| |
|
ASVC003 - Post accounting documents |
TSVC003 - Accounting document files hosting |
| |
|
ASVC011 - Read vendors |
AIFC016 - SAP RFC |
| |
|
ASVC012 - Read SAP metadata |
AIFC016 - SAP RFC |
| |
|
NODE005 - SAP Application Server |
TSVC001 - SAP Application Hosting |
| |
|
NODE005 - SAP Application Server |
TSVC003 - Accounting document files hosting |
| |
|
TSVC001 - SAP Application Hosting |
COMP-195 SAP S4 HANA |